Version
menu

Wwise Unreal Integration Documentation
Understanding the Wwise Unreal Integration Plug-ins

The Wwise Unreal Integration is divided into multiple plug-ins, each with its own subset of modules.

You can add a Wwise<Name>ModuleName configuration to the Audio section of the Engine settings file, which overrides the default behavior of most modules. See Overriding the Wwise Unreal Integration for more information.

You can use the following modules to customize the Wwise Unreal Integration for your workflow.

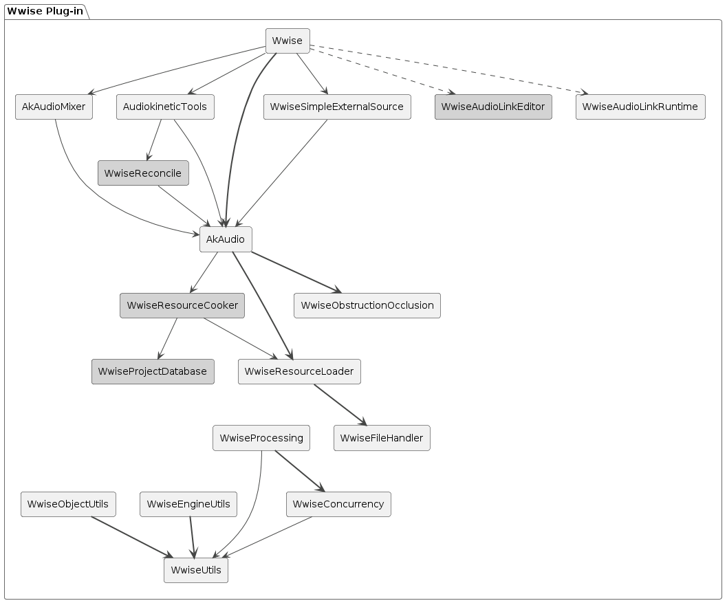
Wwise Plug-in

The Wwise Plug-in contains the traditional Wwise Unreal Integration, a managed integration that provides users with a suggested workflow.

  • AkAudio Module
    The root module for most of the Integration’s user-facing features.
  • Wwise Module
    A simple module that links to all of the other optional modules.
  • Concurrency Module
    Low-level constructs allowing operations to be properly threaded.
  • WwiseFileHandler Module
    Provides the Wwise sound engine with the media, SoundBanks, and external sources it needs, and handles requests from the Wwise Location Resolver and I/O Hook.
  • ObstructionOcclusion Module
    Provides the Obstruction and Occlusion algorithms. See Occlusion for details.
  • WwiseProcessing Module
    Provides asynchronous processing of runtime objects. This is currently limited to Global Callbacks.
  • WwiseResourceLoader Module
    At a high level, handles all Wwise object types and interfaces with the WwiseFileHandler Module to load and unload the files associated with these Wwise objects.
  • Utils Modules (EngineUtils, ObjectUtils, Utils)
    Provides basic utilities and helpers for features such as cross-engine version support and test suites.

Uncooked Project and Editor Modules:

  • AudiokineticTools Module
    Contains Editor-specific AkAudio module features.
  • WwiseProjectDatabase Module
    Provides a memory-based database view of the current state of the Wwise project’s generated SoundBanks.
  • Reconcile Module
    Provides tools to reconcile Unreal project assets with Wwise project assets.
  • WwiseResourceCooker Module
    Converts Wwise Object Info structures to Cooked structures for the WwiseResourceLoader and copies a requested object’s files from the GeneratedSoundBanks directory to the Staging directory of the packaging process.

Optional Modules:

  • AkAudioMixer Module
    Allows a project to pipe the audio output, as well as audio submixes, from Unreal audio components to a Wwise project’s mixer. This module is currently deprecated. Use the AudioLink module instead.
  • AudioLink Modules
    Allows a project to pipe the audio part of each Unreal component into a Wwise project's input component. See Combining Unreal and Wwise Audio with AudioLink for more information.
  • WwiseSimpleExternalSourceManager Module
    A minimal External Source Manager implementation used for internal testing as well as in certain projects, such as the Wwise Demo Game.

WwiseNiagara Plug-in

The WwiseNiagara plug-in contains a unique module, WwiseNiagara. When enabled alongside Unreal's Niagara plug-in, it allows a simple usage of Wwise audio components inside a Niagara particle emitter. See Using the Wwise Unreal Niagara Integration for more information.

WwiseSoundEngine Plug-in

The WwiseSoundEngine plug-in is lowest-level part of the Wwise SoundEngine, and is used by the Wwise plug-in. It contains the bridge to the Wwise libraries, and has no automated features. It can be useful for projects that require custom Unreal integrations.

The plug-in adds several Unreal Build Tool (UBT) features: the ThirdParty folder is parsed, and bridges to older compatible versions are automatically provided. Plug-in directories and platform support are also determined.

  • Authoring Module
    On platforms and configurations that support WAAPI (Wwise Authoring API), this enables connections to Wwise Authoring through a network socket. No Unreal-aware client is provided. This is an Editor-specific module. See Wwise Authoring API (WAAPI) for more information.
  • LowLevelUtils Module
    Low-level utilities and helpers that provide features such as version determination and Unreal statistic reporting.
  • WwiseSoundEngine Module
    At the lowest level, provides the bridge between the Wwise SoundEngine libraries and the Unreal project. The current WwiseSoundEngine version of the plug-in provides the current version of the API, with backward compatibility when possible.

Optional Modules:

  • WwiseSoundEngine Versioned Modules
    Provides the bridges to previous versions of the Wwise SoundEngine, allowing for backward compatibility. See Static Sound Engine Bridging for more information.
  • WwiseSoundEngine_Null Module
    Provides a bridge to a "null" SoundEngine, where the SoundEngine is ignored. This is used for some Unreal build configurations, such as program and server configurations. See Null SoundEngine for more information.

Cette page a-t-elle été utile ?

Besoin d'aide ?

Des questions ? Des problèmes ? Besoin de plus d'informations ? Contactez-nous, nous pouvons vous aider !

Visitez notre page d'Aide

Décrivez-nous de votre projet. Nous sommes là pour vous aider.

Enregistrez votre projet et nous vous aiderons à démarrer sans aucune obligation !

Partir du bon pied avec Wwise