版本
menu

Wwise Unreal Integration Documentation
Understanding the Wwise Unreal Integration Plug-ins

The Wwise Unreal Integration is divided into multiple plug-ins, each with its own subset of modules.

You can add a Wwise<Name>ModuleName configuration to the Audio section of the Engine settings file, which overrides the default behavior of most modules. See 覆盖 Wwise Unreal 集成 for more information.

You can use the following modules to customize the Wwise Unreal Integration for your workflow.

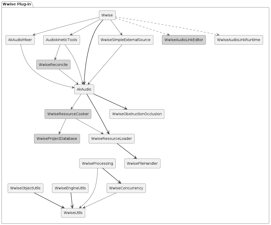
Wwise Plug-in

The Wwise Plug-in contains the traditional Wwise Unreal Integration, a managed integration that provides users with a suggested workflow.

  • AkAudio 模块
    该根模块适用于大部分面向用户的 Integration 功能。
  • Wwise Module
    A simple module that links to all of the other optional modules.
  • Concurrency Module
    Low-level constructs allowing operations to be properly threaded.
  • WwiseFileHandler 模块
    Provides the Wwise sound engine with the media, SoundBanks, and external sources it needs, and handles requests from the Wwise Location Resolver and I/O Hook.
  • ObstructionOcclusion Module
    Provides the Obstruction and Occlusion algorithms. See Occlusion for details.
  • WwiseProcessing Module
    Provides asynchronous processing of runtime objects. This is currently limited to Global Callbacks.
  • WwiseResourceLoader 模块
    At a high level, handles all Wwise object types and interfaces with the WwiseFileHandler 模块 to load and unload the files associated with these Wwise objects.
  • Utils Modules (EngineUtils, ObjectUtils, Utils)
    Provides basic utilities and helpers for features such as cross-engine version support and test suites.

未烘焙的工程和编辑器模块:

  • AudiokineticTools Module
    Contains Editor-specific AkAudio module features.
  • WwiseProjectDatabase 模块
    该模块提供基于内存的数据库视图来显示 Wwise 工程所生成 SoundBank 的当前状态。
  • Reconcile Module
    Provides tools to reconcile Unreal project assets with Wwise project assets.
  • WwiseResourceCooker 模块
    Converts Wwise Object Info structures to Cooked structures for the WwiseResourceLoader and copies a requested object’s files from the GeneratedSoundBanks directory to the Staging directory of the packaging process.

可选模块:

  • AkAudioMixer 模块
    该模块允许工程将音频输出及音频下混从 Unreal 音频组件传输到 Wwise 工程的混音器。This module is currently deprecated. Use the AudioLink module instead.
  • AudioLink Modules
    Allows a project to pipe the audio part of each Unreal component into a Wwise project's input component. See Combining Unreal and Wwise Audio with AudioLink for more information.
  • WwiseSimpleExternalSourceManager 模块
    A minimal External Source Manager implementation used for internal testing as well as in certain projects, such as the Wwise Demo Game.

WwiseNiagara Plug-in

The WwiseNiagara plug-in contains a unique module, WwiseNiagara. When enabled alongside Unreal's Niagara plug-in, it allows a simple usage of Wwise audio components inside a Niagara particle emitter. See 使用 Wwise Unreal Niagara Integration for more information.

WwiseSoundEngine Plug-in

The WwiseSoundEngine plug-in is lowest-level part of the Wwise SoundEngine, and is used by the Wwise plug-in. It contains the bridge to the Wwise libraries, and has no automated features. It can be useful for projects that require custom Unreal integrations.

The plug-in adds several Unreal Build Tool (UBT) features: the ThirdParty folder is parsed, and bridges to older compatible versions are automatically provided. Plug-in directories and platform support are also determined.

  • Authoring Module
    On platforms and configurations that support WAAPI (Wwise Authoring API), this enables connections to Wwise Authoring through a network socket. No Unreal-aware client is provided. This is an Editor-specific module. See Wwise Authoring API (WAAPI) for more information.
  • LowLevelUtils Module
    Low-level utilities and helpers that provide features such as version determination and Unreal statistic reporting.
  • WwiseSoundEngine 模块
    At the lowest level, provides the bridge between the Wwise SoundEngine libraries and the Unreal project. The current WwiseSoundEngine version of the plug-in provides the current version of the API, with backward compatibility when possible.

可选模块:

  • WwiseSoundEngine Versioned Modules
    Provides the bridges to previous versions of the Wwise SoundEngine, allowing for backward compatibility. See 静态声音引擎桥接 for more information.
  • WwiseSoundEngine_Null Module
    Provides a bridge to a "null" SoundEngine, where the SoundEngine is ignored. This is used for some Unreal build configurations, such as program and server configurations. See Null SoundEngine for more information.

此页面对您是否有帮助?

需要技术支持?

仍有疑问?或者问题?需要更多信息?欢迎联系我们,我们可以提供帮助!

查看我们的“技术支持”页面

介绍一下自己的项目。我们会竭力为您提供帮助。

来注册自己的项目,我们帮您快速入门,不带任何附加条件!

开始 Wwise 之旅